LOGO 首页 OA教程 ERP教程 模切知识交流 PMS教程 CRM教程 技术文档 其他文档  
 
网站管理员

吃透 Wireshark 抓包分析:网络协议、数据解码全解析,成为技术硬手

admin
2025年12月31日 22:26 本文热度 1020

介绍

网络协议

网络协议是网络通信的基础规则,定义了数据如何在网络中传输。Wireshark 通过解码这些协议,如 TCP、UDP、HTTP 等,帮助分析网络通信的细节。理解网络协议有助于诊断网络问题,优化性能,并确保数据传输的安全。掌握 Wireshark 的解码功能,可以深入洞察数据包的结构和内容,从而成为网络问题的专家。

数据解码

数据解码是 Wireshark 的核心功能之一,它将捕获的二进制数据转换为人类可读的形式。通过解码不同的数据字段,如源/目标 IP 地址、端口号、数据负载等,用户可以快速理解网络通信的上下文。熟练使用数据解码功能,不仅能够帮助识别网络问题,还能揭示隐藏的安全威胁,是网络分析和故障排除的关键技能。

抓包分析

抓包分析是通过捕获网络数据包来诊断和分析网络问题的过程。Wireshark 提供了强大的抓包和过滤功能,使用户能够从海量的网络数据中筛选出关键信息。通过抓包分析,可以追踪数据包的传输路径,识别延迟和丢包问题,甚至发现网络攻击。掌握抓包分析技术,是提升网络故障排查能力和网络安全防护水平的重要手段。

流程

1.初次抓包

通过双击目标网关的方式,可以启动对网络数据包的捕获操作。


image
image

上图中所显示的信息从上到下分布在 3 个面板中,每个面板包含的信息含义如下:

  • • Packet List 面板:在上方区域,展示了由 Wireshark 捕捉到的全部数据包,并且这些数据包是按照顺序从 1 开始编号的。
  • • Packet Details 面板:中间部分,显示一个数据包的详细内容信息,并且以层次结构进行显示。这些层次结构默认是折叠起来的,用户可以展开查看详细的内容信息。
  • • Packet Bytes 面板:在下面的部分,将展示一个数据包未经处理的原始形态,其中数据同时以十六进制和 ASCII 格式呈现。

在Packet Details面板中:

  • • Frame:物理层的数据帧概况。
  • • Ethernet II:数据链路层以太网帧头部信息。
  • • Internet Protocol Version 4:互联网层中IP数据包的头部数据信息。
  • • Transmission Control Protocol:传输层的数据段头部信息,此处是TCP协议。
  • • Hypertext Transfer Protocol:在网络通信的语境下,当前阶段所涉及的应用层协议具体为超文本传输协议(HTTP)。

image
image
image
image
image
image

2.捕获选项设置

点击 捕获-->选项,取消勾选“在所有接口上使用混杂模式”,为了方便后续的抓包分析并排除干扰项,您可以选择安装自己所需的网卡,比如WLAN,然后点击确认完成此操作;当然,此步骤并非强制执行,您可以根据个人需求来决定是否执行。

image

3.抓包分析

ARP (Address Resolution Protocol)协议,即地址解析协议。该协议的功能就是将IP地址解析成MAC地址。
首先在Wireshark中进行过滤器arp筛选;


image

 接下来,我们可以通过命令提示符(cmd)来执行ping操作,向一个指定的IP地址发送数据包。为了便于测试网络的连通性,我们通常建议选择同一局域网内的IP地址进行测试。但在此示例中,为了展示如何使用该命令,我们将以ping www.douyin.com 为例进行操作,具体步骤如下:

image

 Wireshark中arp协议的解析:

image
image
image
image

4.IP协议抓包分析

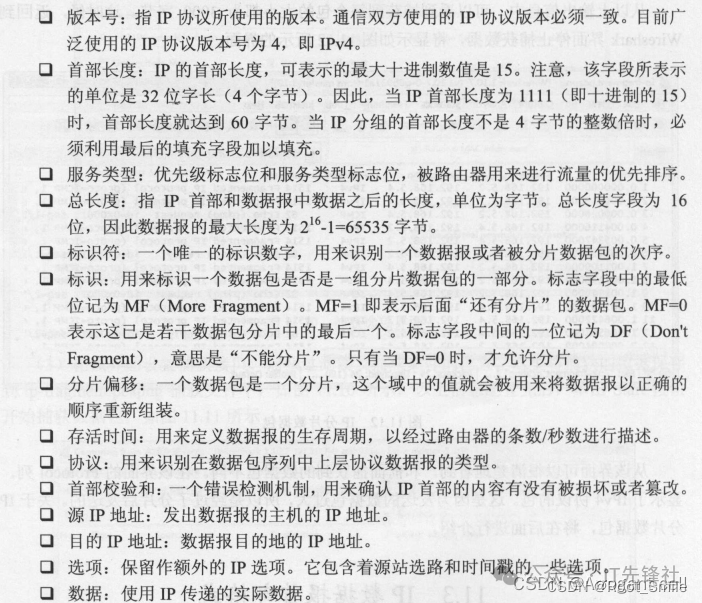
互联网协议IP是Internet Protocol的缩写,中文缩写为“网协”。IP协议是位于OSI模型中第三层的协议,其主要目的就是使得网络间能够互联通信。前面介绍了ARP协议,该协议用在第二层处理单一网络中的通信。与与此类似,第三层在功能上承担着跨网络通信地址的管理职责。在这一层级中,多种协议并行工作,其中最为广泛使用且至关重要的协议便是互联网协议(IP)。
首先在Wireshark中启动抓包;捕获IP协议数据包存在多种途径,例如通过打开一个网页或在命令行中使用ping指令,下文将演示以ping www.douyin.com 为例的操作步骤。

image

在Wireshark中,我们已经成功捕获了相当数量的数据包,接下来可以通过应用过滤器ip.addr == 112.19.197.277来精确筛选出目标IP地址为112.19.197.277的数据包。

image

ip协议抓包分析

image

在所述内容中,Internet Control Message Protocol 通常被称为 ICMP 协议,用于描述相关的协议数据包信息。

image
image

5.TCP协议抓包分析

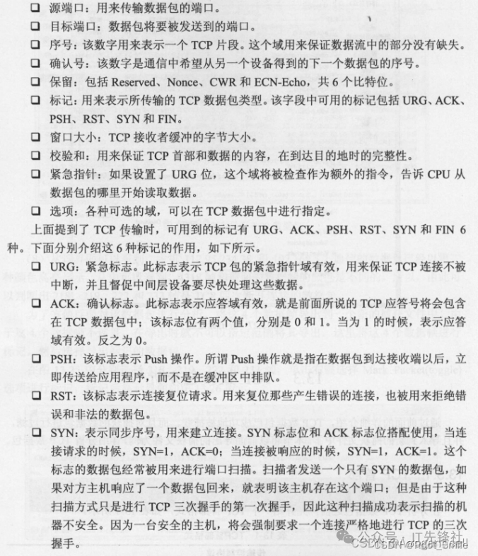
TCP (Transmission Control Protocol,传输控制协议)它是一种以连接为导向、具备高度可靠性以及基于IP协议的传输层协议。其核心宗旨在于为数据传输建立可靠的端到端通道。TCP协议在RFC793文档中被详细规定,并且在OSI参考模型中运行于第四层。该协议不仅能够有效管理数据的传输顺序,还能够执行错误恢复机制,最终确保数据能够准确无误地送达目的地。但是,该协议的过程比较复杂。
TCP是面向连接的通信协议。在通信过程中,通过三次握手建立连接。通信结束后,还需要断开连接。如果在发送数据包时,没有被正确发送到目的地,将会重新发送数据包。

TCP三次握手

image

1.第一次握手
第一次握手建立连接时,客户端向服务器发送SYN报文(Seq=x,SYN=1),并进入SYN_SENT状态,等待服务器确认。
2.第二次握手
第二次握手过程实际上包含两个关键步骤,分别是发送SYN(请求)报文和接收ACK(确认)报文,这两个部分共同构成了完整的握手动作。

(1)服务器收到了客户端的请求,向客户端回复一个确认信息(Ack=x+1)。
(2)服务器再向客户端发送一个SYN包(Seq=y)建立连接的请求,此时服务器进入SYN_RECV状态。

3.第三次握手
在TCP连接建立过程中的第三个阶段,即第三次握手时,客户端会收到来自服务器的确认回复,该回复包含SYN和ACK报文。收到此回复后,客户端需要立即向服务器回发一个确认包(ACK),以响应服务器的请求。当这个确认包成功发送之后,客户端与服务器双方的状态都将转变为ESTABLISHED,这意味着三次握手的过程宣告完成,此时双方就可以开始进行实际的数据传输工作了。  

TCP四次挥手 

image

为了捕获网络数据包,我们首先需要启动Wireshark软件。如果初始状态下没有数据显示任何数据包,可以通过在浏览器中加载一个网页来触发数据流。例如,可以访问百度首页,点击新闻分类下的某个链接以打开一个新闻页面,随后关闭该页面。此时,在Wireshark中应该能够捕获到大量的网络数据。为了更精确地查看HTTP相关的数据,可以在Wireshark的过滤器栏中输入"http"作为过滤条件。

 

image

 选中一个http记录,右键—>追踪—>tcp流,即可看到一个完整的tcp三次握手。

image

完整的TCP三次握手如下: 

image

TCP协议抓包包分析:

image
image

第二次和第三次握手的字段内容与第一次握手的字段内容大体一致,主要的差异在于Ack和Seq这两个字段的取值有所不同。 

image
image
image
image

TCP协议的四次挥手过程与三次握手阶段在基本原理上具有相似性,我们可以利用过滤器 tcp.flags.fin==1 来定位识别出用于发起挥手动作的数据包。

image

为了分析端口号有来有回的数据包,我们将首先监控并捕获这些数据包,然后利用过滤器 tcp.port==50788 对捕获到的数据包进行筛选,最终目的是找出并识别出完整的四次挥手过程。

image

6.UDP协议抓包分析

UDP是User Datagram Protocol (用户数据报协议)的简称。它是OSI七层模型中一种无连接的传输层协议,提供面向事务的简单的不可靠信息传送服务。
UDP协议就是一种无连接的协议。该协议用来支撑那些需要在计算机之间传输数据的网络应用,包括网络视频会议系统在内的众多客户/服务器模式的网络应用。
UDP协议的主要作用就是将网络数据流量压缩成数据包的形式。一个典型的数据包就是一个二进制数据的传输单位。每一个数据包的前8字节用来包含包头信息,剩余字节则用来包含具体的传输数据。
通过使用网络抓包工具,例如启动Wireshark,并登录QQ应用程序或采用其他类似方式,可以捕获到大量UDP数据包。在Wireshark的过滤器栏中输入"udp"作为过滤条件,即可筛选出UDP类型的网络流量。接下来的分析内容如下:

image

 

image

7.ICMP协议抓包分析

 ICMP (Internet Control Message Protocol,网际报文控制协议)是Internet 协议族的核心协议之一,它主要用在网络计算机的操作系统中发送出错信息。例如,提示请求的服务不可用、主机或者路由不可达。ICMP协议依靠IP协议来完成其任务,通常也是P协议的一个集成部分。ICMP协议和TCP或UDP协议的目的不同,它一般不用来在端系统之间传送数据。它通常不被用户网络程序直接使用,或者是像Ping 和 tracert这样的诊断程序。

进行抓包,启动Wireshark,通过cmd命令ping一个ip,如ping www.douyin.com。

image

回到Wireshark中利用过滤器输入icmp进行筛选即可,分析如下:

image
image
image
image

 

Wireshark——过滤器设置


阅读原文:原文链接


该文章在 2026/1/4 18:23:54 编辑过
关键字查询
相关文章
正在查询...
点晴ERP是一款针对中小制造业的专业生产管理软件系统,系统成熟度和易用性得到了国内大量中小企业的青睐。
点晴PMS码头管理系统主要针对港口码头集装箱与散货日常运作、调度、堆场、车队、财务费用、相关报表等业务管理,结合码头的业务特点,围绕调度、堆场作业而开发的。集技术的先进性、管理的有效性于一体,是物流码头及其他港口类企业的高效ERP管理信息系统。
点晴WMS仓储管理系统提供了货物产品管理,销售管理,采购管理,仓储管理,仓库管理,保质期管理,货位管理,库位管理,生产管理,WMS管理系统,标签打印,条形码,二维码管理,批号管理软件。
点晴免费OA是一款软件和通用服务都免费,不限功能、不限时间、不限用户的免费OA协同办公管理系统。
Copyright 2010-2026 ClickSun All Rights Reserved  粤ICP备13012886号-9  粤公网安备44030602007207号